Diagnosing an Iodine Deficiency
So if you’re wondering about yourself or your patients, here is the process by which one would diagnose an iodine deficiency
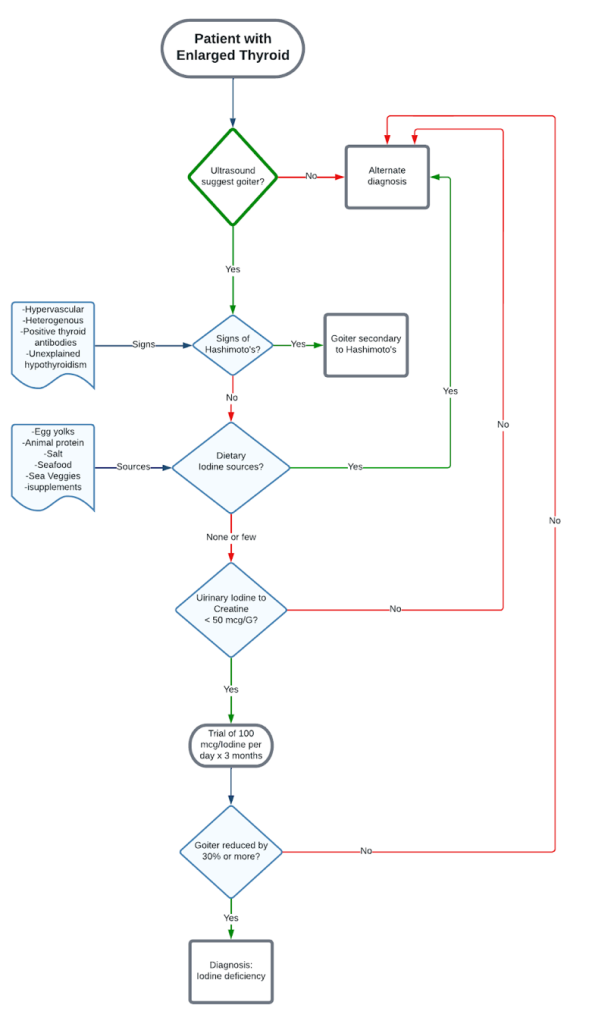
Step 1. Patient with enlarged thyroid
If there are no signs of thyroid enlargement, the likelihood of iodine deficiency is low enough to be dismissed. No further steps are needed.
How would someone know they have an enlarged thyroid? They may see it themselves, or it may feel swollen. They might have changes to their voice or a difficulty swallowing. Others may have pointed it out to them or it may have shown up on a physical exam.
Step 2. Ultrasound
There are many unrelated reasons that tissues near or in the thyroid would swell. In fact, it happens to as many as 5% of Americans8.
That means that in any given year, roughly 16.5 million Americans have a goiter. With 7 cases of iodine deficient goiters over 40 years, you could say there is a case every 5.7 years or that each year there are 0.175 cases of iodine deficient goiter.
With 16.5 million cases per year, the odds of a particular person’s goiter being caused by iodine deficiency are about 1/94,000,000. It’s possible, but it sure is not likely!
If the ultrasound suggests Hashimoto’s or any problems other than an unexplained goiter, iodine deficiency is not likely.
If the ultrasound shows no other issues plus the diffuse, even swelling of a goiter, the next step would be to test thyroid levels.
If the patient has positive thyroid antibodies and/or signs of abnormal thyroid function, they are the most likely culprits and should be addressed.
Step 3. Analyze diet
If the patient has no signs of Hashimoto’s and an unexplained goiter, the next step is to ask about their possible iodine intake.
Do they consume animal protein, egg yolks, or seafood?
Do they use salt with iodine, or sea vegetables? Do any of their supplements contain iodine?
If they say yes to more than one of these questions, an iodine deficiency would not be expected, and other causes should be sought.
Goiters can be genetic or related to alcohol or tobacco intake.
Step 4. Iodine test
If they consume no foods rich in iodine, the next step is to do a urinary iodine to creatinine ratio test.
- If iodine levels are not low in a situation like this, they point away from the likelihood of iodine deficiency.
- If their levels come back below 50 mcg/G, it is possible that low iodine is driving their goiter.
- If their scores are higher than that, it is unlikely that low iodine is the problem and other causes should be considered.
I’ve talked a lot about the shortcomings of iodine tests for screening. They have too little accuracy to be used to screen people without several signs suggesting iodine deficiency. But in those with no apparent iodine intake and an unexplained goiter, they can be one more piece of data.
Step 5. Clinical trial of iodine
At this point, a clinical trial of supplemental iodine is warranted. In the trial, they should receive roughly 100 – 150mcg of iodine per day from dietary sources. I don’t recommend synthetic iodine in supplements because it is poorly regulated. Studies show that iodine in supplements often has 3-4 times the labeled amounts.
How do you get this dose from food?
In the Thyroid Reset Diet, I divided foods into 3 categories: green light, yellow light, and red light.
Green light foods have under 10 mcg of iodine per serving. Yellow light = 10-50 mcg and red light is over 50.
For those who need a little more, I recommend using yellow light foods – 2 or 3 servings. I don’t recommend red light foods because they often have much more than would be helpful.
Examples of one serving include:
- One egg yolk, OR…
- 4-8 ounces of dairy like nonfat yogurt, cottage cheese, or milk, OR…
- 4-6 ounce of seafood such as salmon, sardines, clams, OR…
- 1 potato with the peel
Step 6. Repeat Ultrasound
In three months, the ultrasound should be repeated. If their goiter has reduced by 30% or more, it was likely caused by an iodine deficiency. If not, other reasons should be considered and supplemental iodine should be discontinued.
Here is a visual algorithm to make this process more intuitive.